Home
Tentang BBS
Tentang Perusahaan
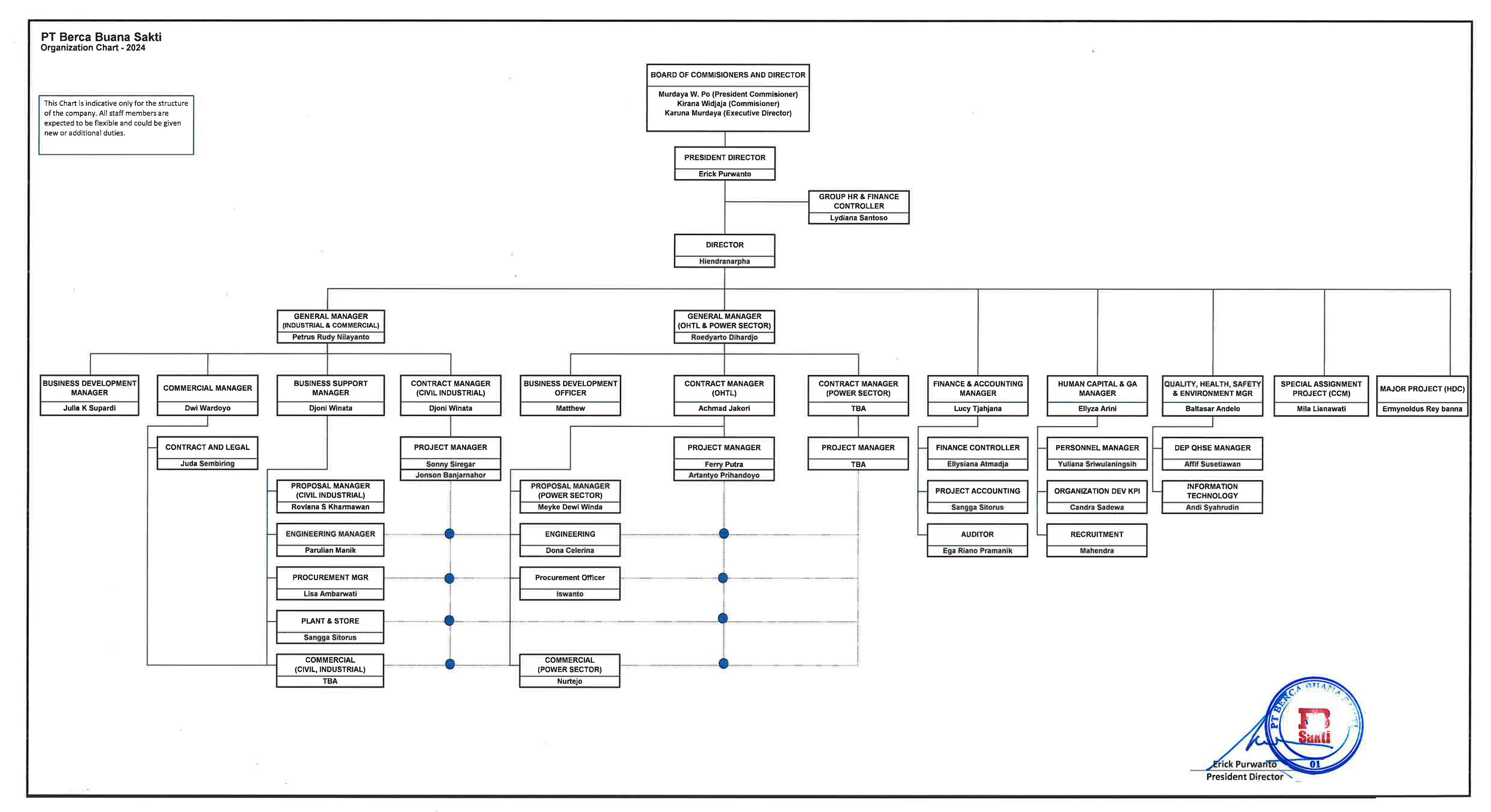
Bagan Organisasi
Manajemen Proyek
Kebijakan Mutu
Kebijakan Safety
Kebijakan Lingkungan
Sertifikasi
Bisnis
Proyek
Kontak
Karir
Media
Organization Chart